beat365平台官方网站
beat365平台官方网站欢迎您!今天是:
beat365平台官方网站主页
人才招聘
首页
学院新闻
通知公告
教学工作
学术动态
学生工作
党群工作
党纪学习
招生就业
学院概况
学院简介
现任领导
组织机构
常设委员会
联系我们
师资队伍
高层次人才
兼职客座教授
教授
副教授
讲师
人才招聘
人才培养
本科教育
研究生教育
学科建设
学位点
博士后流动站
重点学科
重点专业
重点实验室
科学研究
科研动态
学术讲座
特色方向
科研成果
合作交流
合作办学
产教融合
技术培训
分析测试
党群工作
组织机构
学习园地
标杆支部
党建活动
工会活动
学生工作
组织机构
规章制度
学工动态
党团建设
学习园地
学子楷模
招生就业
本科招生
硕士招生
博士招生
就业信息
规章制度
党建工作
行政工作
资料下载
校友专栏
知名校友
校友活动
首页
学院新闻
通知公告
教学工作
学术动态
学生工作
党群工作
党纪学习
招生就业
学生工作
首页
-
学生工作
- 正文
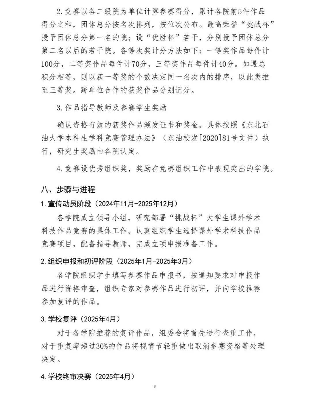
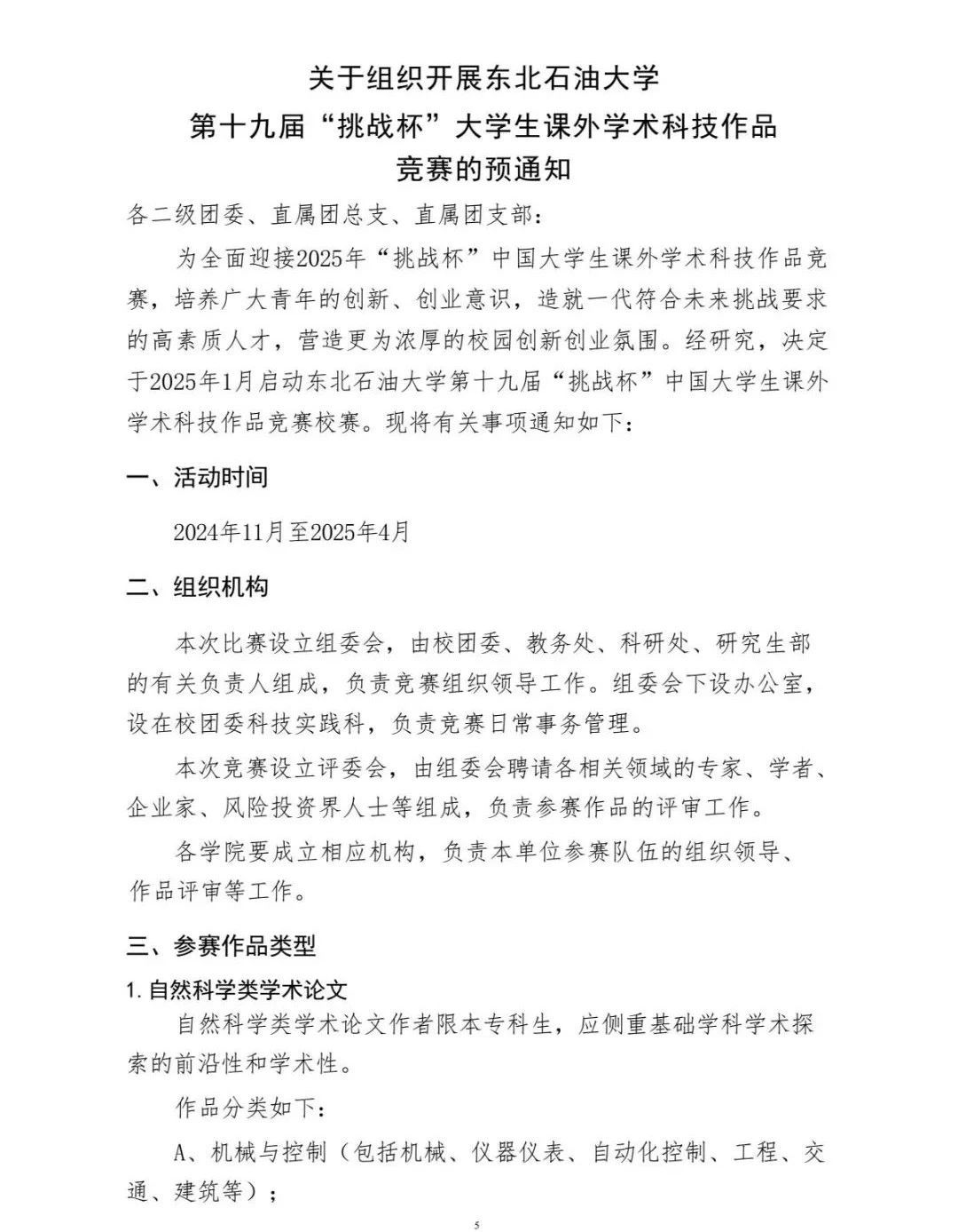
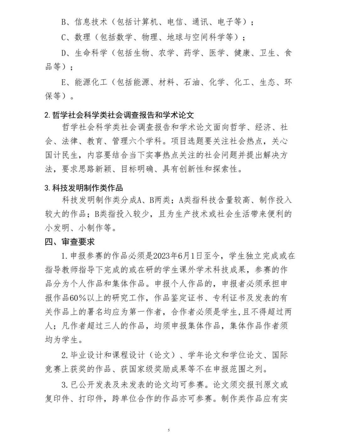
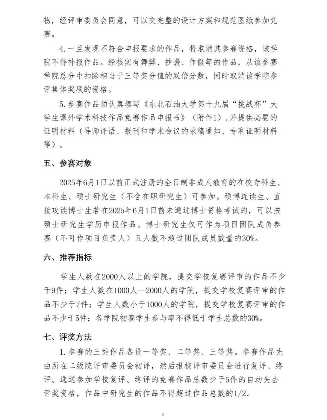
关于组织开展beat365平台官方网站第十九届“挑战杯”大学生课外学术科技作品竞赛的预通知
来源:beat365平台官方网站 发布:2024-11-28 19:02:30
点击量:
附件【
附件1:《beat365平台官方网站第十九届“挑战杯”大学生课外学术科技作品培育赛作品申报书》.docx
】已下载
次
附件【
关于组织开展科技文化节——“beat365平台官方网站第十九届‘挑战杯’大学生课外学术科技作品竞赛”培育赛及相关科技类活动的预通知.pdf
】已下载
次
上一篇:
迎庆党代会系列活动(一)——“追寻红色记忆,传承星火精神”演讲比赛
下一篇:
育人在心 关怀在“寝”——beat365平台官方网站领导班子走访学生宿舍